24-12-2022  (1022 lectures) Categoria: Articles

Convert Line Level to Mic Level

How would I design a circuit that converts a line level signal to be able to be fed into a microphone input? The input impedance of the microphone jack is 2 kohms.



3 Answers



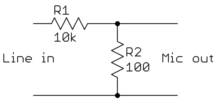
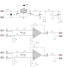
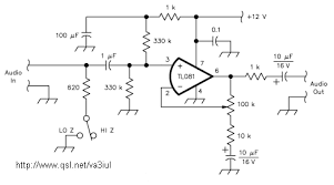
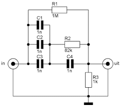
I would use a simple resistor divider:

This attenuates the voltage by about 1000, which should be about right. The 100 Ί output impedance is well below the 2 kΊ microphone input impedance, so it won't be loaded by the mic preamp.




What you need to do is reduce the voltage level, and block any DC.

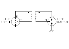
Line in attenuator

The resistors are set up as voltage dividers which reduce the input level to something managable by the microphone input. The capacitors block the DC.

How much should you attenuate the signal? It depends on the typical line levels you'll get from your equipment. According to one test, typical microphone voltage levels are in the region of a couple of 10s of millivolts. Line levels are probably in the region of a volt. So you'll need something like a 100:1 reduction in signal level. Of course, the input impedance will also act as part of the resistor divider.

To play it safe, you could simply use a couple of pots so that you can start off with a strong attenuation, and slowly lessen it until the levels are nice.



1
You have a fairly high output impedance, which will be significantly loaded by the 2 kOhms of the microphone amp input. –
The idea is to create a voltage divider between these resistors and the 2k internal resistors to achieve a much lower voltage level. –  
1
That will work in this one case, assuming this 2 kOhm impedance is even accross the frequency range. It's a lot better to make a significantly lower impedance yourself so that the amp input impedance can vary over a wide range without changing what the attenuator does. Sometimes that's hard to do, but with around 1000 voltage attenuation needed, low output impedance comes for free. – 

Drop your inputs with a resistive net (10K-ish) and a DC block, maybe a 104 cap, then once the signals are down, mix it all back out with an op amp like a TL072 with whatever -gain you want out of it, or you can use the opamp as a buffer if the attenuation is ok. The point is that the opamp will give you a really high impedance and a really low output impedance, that's good. Mixing is best done at low volume levels anyway. The mic input may be 2K or whatever it is, but it's not that important since it's a voltage device and not a current device

Resultats de la cerca




versió per imprimir